QOJ.ac

QOJ

Time Limit: 1.5 s Memory Limit: 256 MB Total points: 100

#13314. Multidrink

Statistics

Byteasar lives in Byteburg, a city famous for its milk bars on every corner. One day Byteasar came up with an idea of a "milk multidrink": he wants to visit each milk bar for a drink exactly once. Ideally, Byteasar would like to come up with a route such that the next bar is always no further than two blocks (precisely: intersections) away from the previous one.

The intersections in Byteburg are numbered from to , and all the streets are bidirectional. Between each pair of intersections there is a unique direct route, ie, one that does not visit any intersection twice. Byteasar begins at the intersection no. and finishes at the intersection no. .

Your task is to find any route that satisfies Byteasar's requirements if such a route exists.

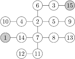
problem_13314_1.gif

An exemplary route satisfying the requirements is: 1,11,8,7,5,9,2,10,4,6,3,12.

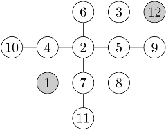
problem_13314_2.gif

There is no route that satisfies the requirements.

Input Format

In the first line of the standard input there is a single integer $n$ ($2 ≤ n ≤ 500\,000$), denoting the number of intersections in Byteburg. Each of the following $n-1$ lines holds a pair of distinct integers $a_{i}$ and $b_{i}$ ($1 ≤ a_{i},b_{i} ≤ n$), separated by a single space, that represent the street linking the intersections no. $a_{i}$ and $b_{i}$.

Output Format

If there is no route satisfying Byteasar's requirements, your program should print a single word "BRAK" (Polish for none), without the quotation marks to the standard output. Otherwise, your program should print $n$ lines to the standard output, the i-th of which should contain the number of the i-th intersection on an arbitrary route satisfying Byteasar's requirements. Obviously, in that case the first line should hold the number $1$, and the $n$-th line - number $n$.

Example

Input

12
1 7
7 8
7 11
7 2
2 4
4 10
2 5
5 9
2 6
3 6
3 12

Output

1
11
8
7
4
10
2
9
5
6
3
12

Input 2

15
1 14
14 7
7 8
7 11
7 2
2 4
4 10
2 5
5 9
2 6
3 6
3 15
11 12
8 13

Output 2

BRAK

Discussions

About Discussions

The discussion section is only for posting: General Discussions (problem-solving strategies, alternative approaches), and Off-topic conversations.

This is NOT for reporting issues! If you want to report bugs or errors, please use the Issues section below.

Open Discussions 0
No discussions in this category.

Issues

About Issues

If you find any issues with the problem (statement, scoring, time/memory limits, test cases, etc.), you may submit an issue here. A problem moderator will review your issue.

Guidelines:

  1. This is not a place to publish discussions, editorials, or requests to debug your code. Issues are only visible to you and problem moderators.
  2. Do not submit duplicated issues.
  3. Issues must be filed in English or Chinese only.
Active Issues 0
No issues in this category.
Closed/Resolved Issues 0
No issues in this category.